当前位置:首页 >> 新闻中心 >> 行业信息

联系我们

西安市未央区荣民中央国际16层 (未央路与玄武路十字南100米路东,二号线大明宫西地铁C口向南100米)

029-87291424 (办公室)
029-87290790 (咨询中心)

sxzlrz@163.com

工作时间:周一至周五
9:00-12:00, 13:30-17:30

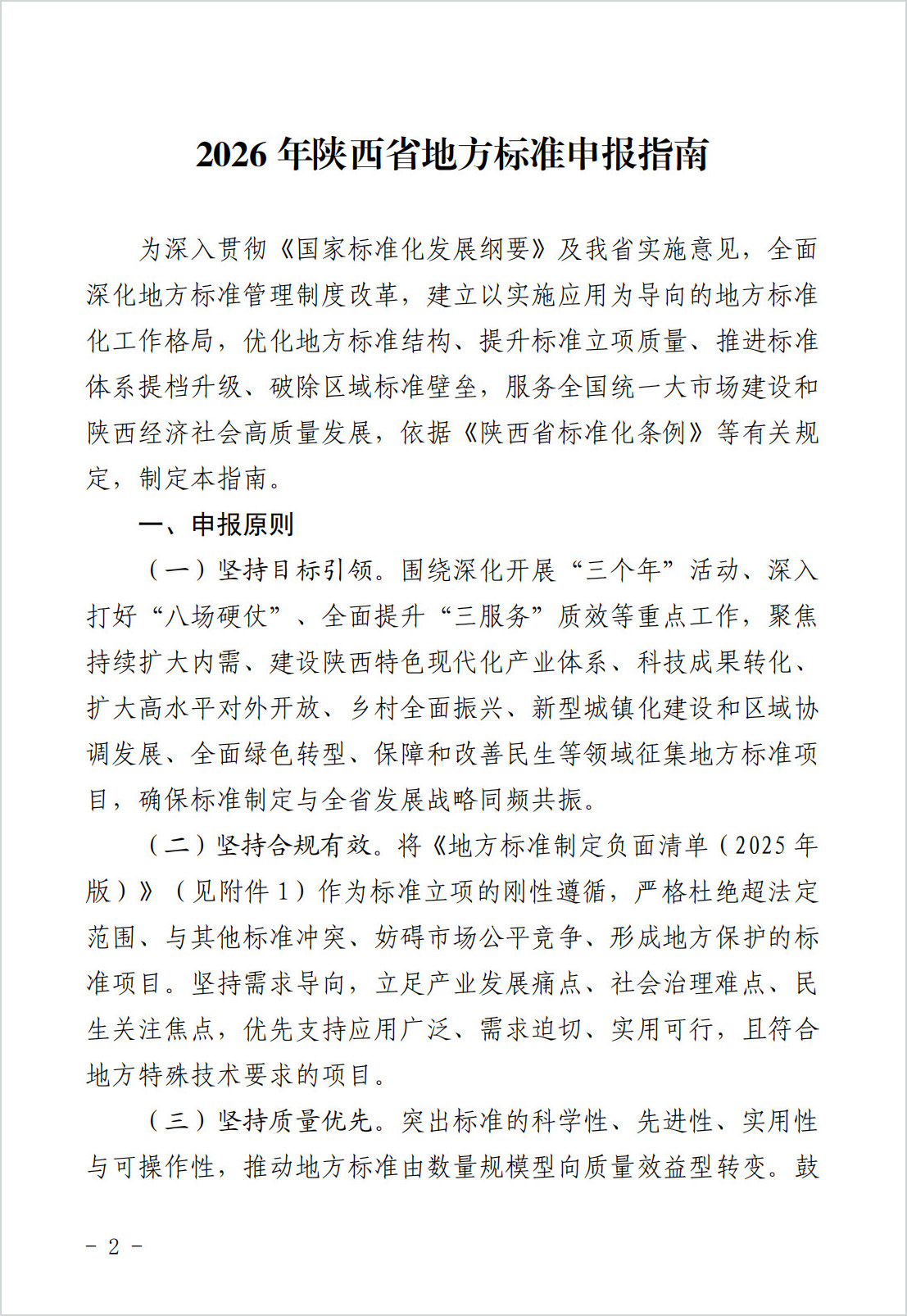
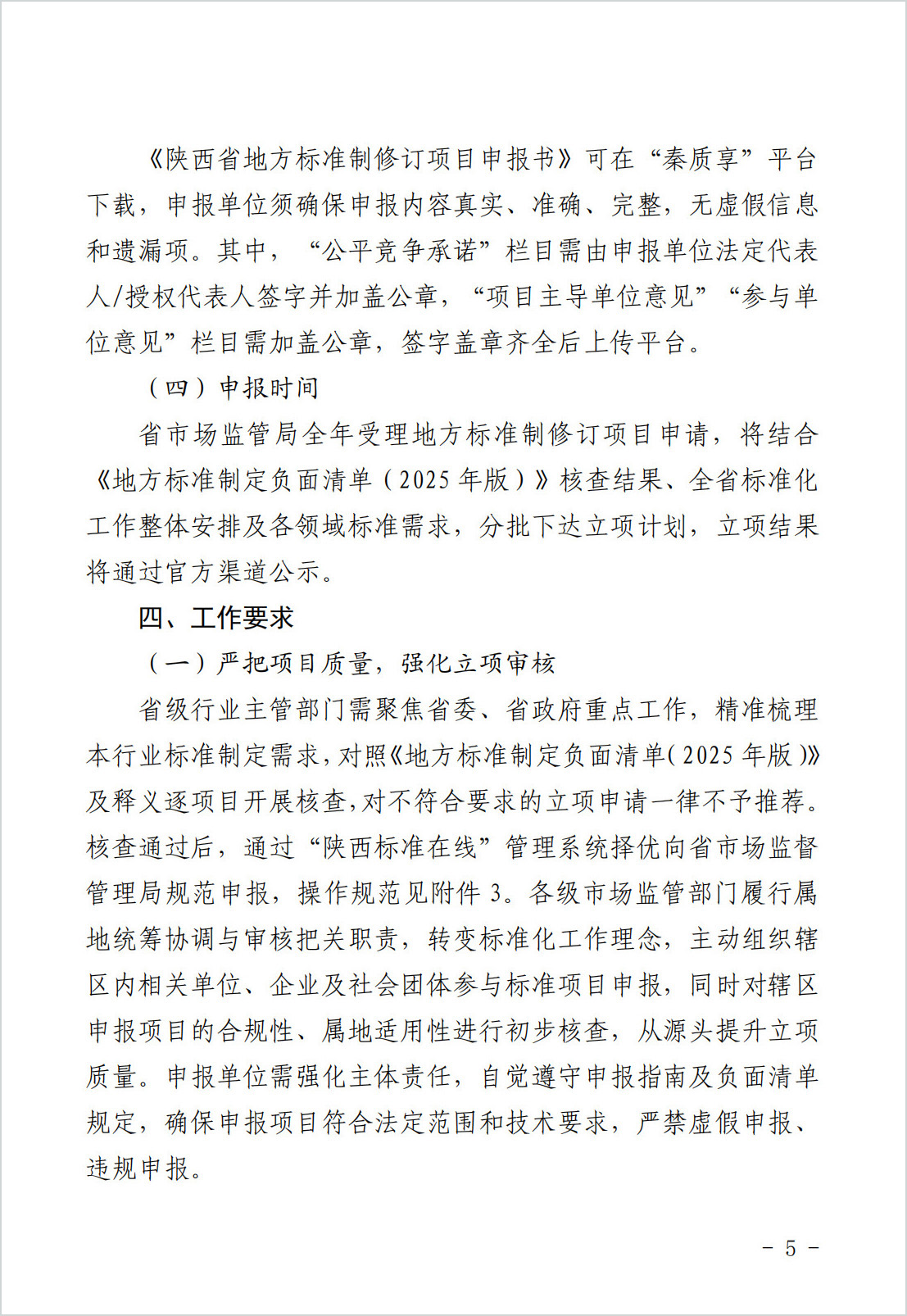
陕西省市场监督管理局关于印发《2026年陕西省地方标准申报指南》的通知

行业信息 2026-03-24 15:48:01 33


点击下载附件:

https://pic.0101jz.com/sxsrzrk/file/%E9%99%84%E4%BB%B6.zip

复制到浏览器打开