会员中心
实验室间比对
能力验证
文章
内容
首页
协会简介
协会简介
协会章程
联系我们
新闻中心
协会动态
行业信息
通知公告
政策法规
法律法规
行业标准
能力验证
能力验证知识
能力验证动态
能力验证查询
技术培训
个人报名
企业报名
培训信息
空中课堂
在线学习
认证咨询
认证机构简介
CMA咨询
CNAS咨询
食品认证咨询
管理体系认证咨询服务
工业产品认证咨询
认证认可知识
标委会
会员服务
会员单位
理事单位
常务理事单位
理事长单位
走访调研
资料下载
首页
/
新闻中心
/ 中国计量测试学会科学技术进步奖推荐公示
新闻中心
协会动态
行业信息
通知公告
联系我们
西安市未央区凤城五路16号
029-87291424 (办公室)
029-87290790 (咨询中心)
sxzlrz@163.com
工作时间:周一至周五
9:00-12:00, 13:30-17:30
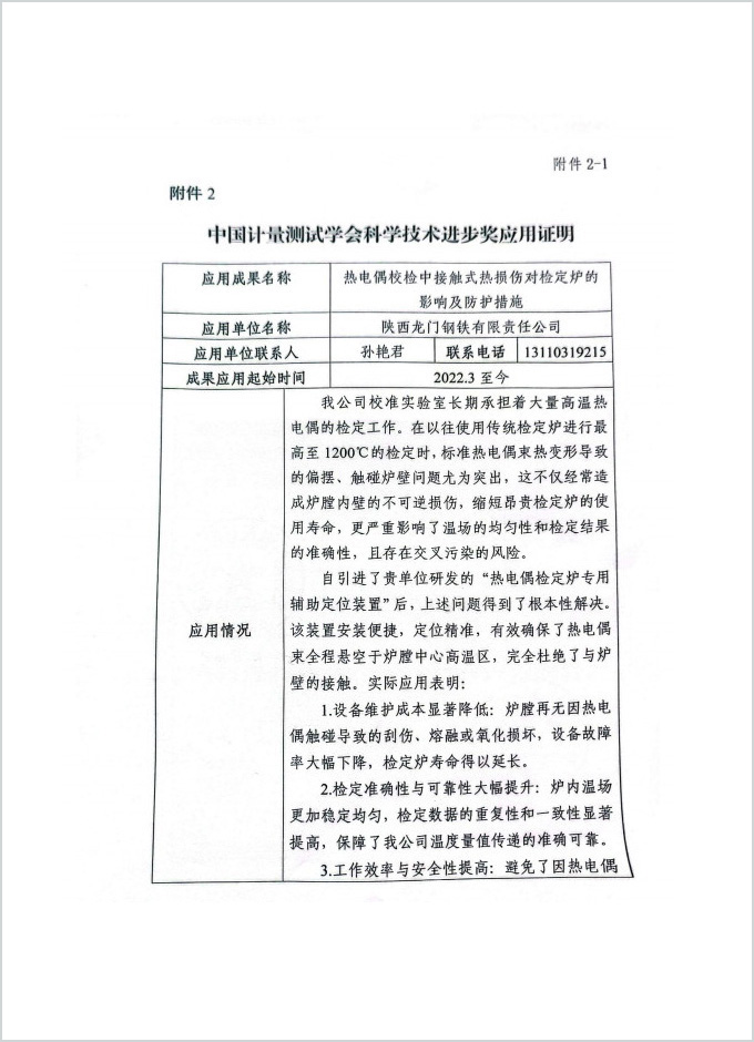
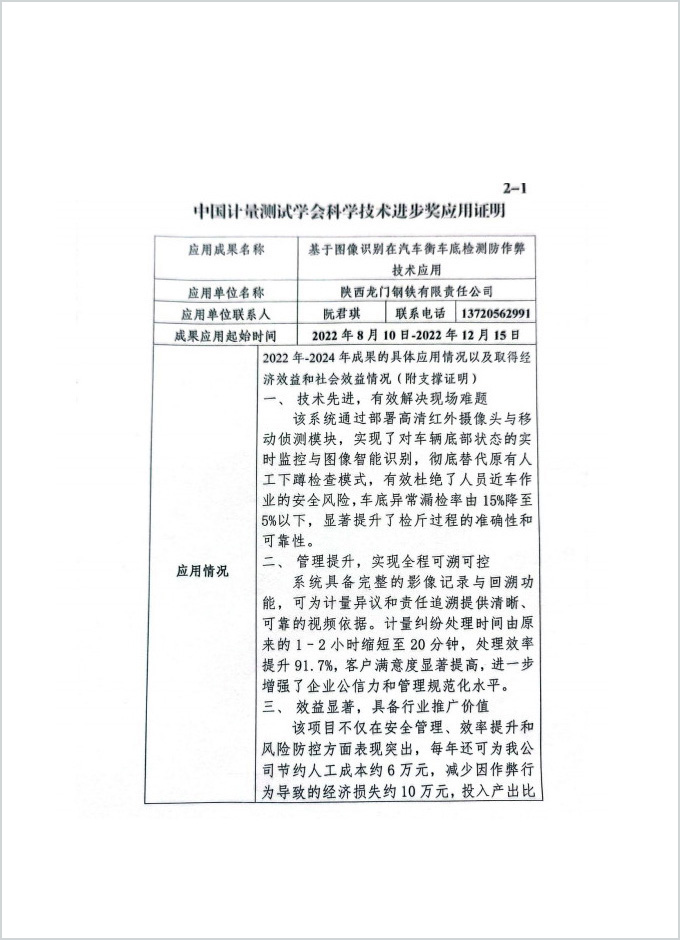
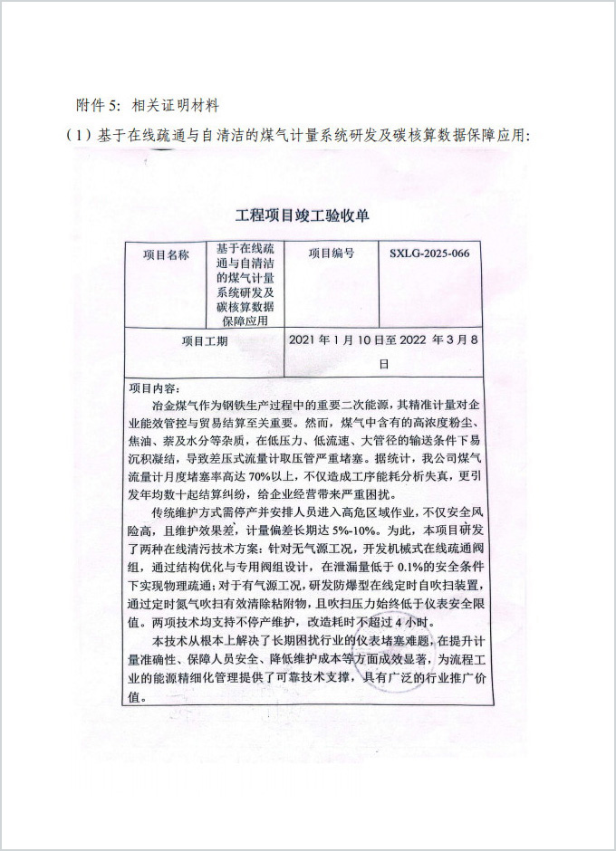
中国计量测试学会科学技术进步奖推荐公示
发布时间:2025-09-27 14:44:43
来源:创始人
浏览:
0
次
上一篇:
没有了
下一篇:
没有了